你提供的照片可能用于改善必应图片处理服务。
隐私政策
|
使用条款
无法使用此链接。检查链接是否以 "http://" 或 "https://" 开头,然后重试。
无法处理此搜索。请尝试其他图像或关键字。
试用视觉搜索
使用图像搜索、识别对象和文本、翻译或解决问题
将一个或多个图像拖到此处,
上传图像
或
打开相机
将图像放到此处以开始搜索
要使用可视化搜索,请在浏览器中启用相机
English
全部
搜索
图片
灵感
创建
集合
视频
地图
资讯
更多
购物
航班
旅游
笔记本
自动播放所有 GIF
在这里更改自动播放及其他图像设置
自动播放所有 GIF
拨动开关以打开
自动播放 GIF
图片尺寸
全部
小
中
大
特大
至少... *
自定义宽度
x
自定义高度
像素
请为宽度和高度输入一个数字
颜色
全部
仅限颜色
黑白
类型
全部
照片
剪贴画
素描
动画 GIF
透明
版式
全部
方形
横版
高
人物
全部
仅脸部
半身像
日期
全部
过去 24 小时
过去一周
过去一个月
去年
授权
全部
所有创作共用
公共领域
免费分享和使用
在商业上免费分享和使用
免费修改、分享和使用
在商业上免费修改、分享和使用
详细了解
清除筛选条件
安全搜索:
中等
严格
中等(默认)
关闭
筛选器
1024×768
2001-ford-f150.blogspot.com
2001 Ford F150
800×533
victorymotorsofcolorado.com
2001 Ford F-150 Photos
1865×1243
fity.club
2001 Ford Trucks 2001 FORD F450 STAKE BODY TRUCK FOR SALE #6…
446×299
dashfault.net
Unlock the Power of Your 2001 Ford F150 Engine
600×450
stewart-switch.com
2001 Ford F150 Engine Diagram
651×430
ford-specs.com
2001 Ford F-150 4.6L Specifications| Ford Specs
2016×1512
gbsalesllc.com
2001 FORD F150 4X4 – GB Sales LLC
1024×768
gtcarlot.com
2001 Ford F150 XLT SuperCab 4x4 Controls Photos | GTCarLot.com
1024×768
gtcarlot.com
2001 Ford F150 XLT Regular Cab 4x4 Engine Photos | GTCarLot.c…
1920×1280
collectiveauto.com
2001 Ford F-150 | Collective Auto Group
680×510
www.bigiron.com
2001 Ford F150 4x4 Pickup | Transportation | BigIron
978×660
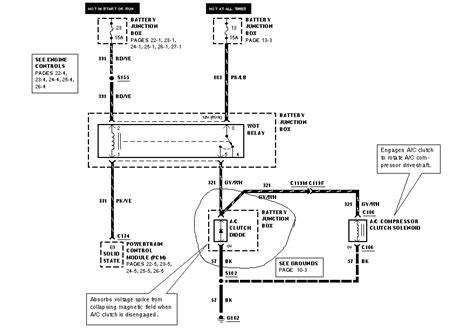
circuitdiagram.co
2001 Ford F150 Alarm Wiring Diagram
474×355
gtcarlot.com
2001 Ford F150 XLT Regular Cab 4x4 4.6 Liter SOHC 16-Va…
500×428
autoctrls.com
The Ultimate Guide to Understanding the 2001 Ford F150 Engine Parts D…
1200×674
autoctrls.com
The Ultimate Guide to Understanding the 2001 Ford F150 Engine Parts Diagram
614×480
Cars.com
2001 Ford F-150 - Specs, Prices, MPG, Reviews & Photos | Cars.com
1664×936
Mecum Auctions
2001 Ford F150 Pickup | F50.1 | Chicago 2019
1200×777
carschematics.com
Exploring the Comprehensive Parts Diagram of a 2001 Ford F150
800×696
ar.inspiredpencil.com
2001 Ford F 150 Engine Diagram
640×449
ar.inspiredpencil.com
2001 Ford F 150 Engine Diagram
904×654
ar.inspiredpencil.com
2001 Ford F 150 Engine Diagram
485×642
ar.inspiredpencil.com
2001 Ford F 150 Engine Diagram
879×612
ar.inspiredpencil.com
2001 Ford F 150 Engine Diagram
640×480
ar.inspiredpencil.com
2001 Ford F 150 Engine Diagram
804×447
ar.inspiredpencil.com
2001 Ford F 150 Engine Diagram
816×1056
ar.inspiredpencil.com
2001 Ford F 150 Engine Diagram
320×414
ar.inspiredpencil.com
2001 Ford F 150 Engine Diagram
2000×1440
ar.inspiredpencil.com
2001 Ford F 150 Engine Diagram
635×518
allwiringsketch.com
Visualizing the Anatomy of a 2001 Ford F150: Body Parts Diagram
1024×1494
allwiringsketch.com
Visualizing the Anatomy of a 20…
1000×774
carschematics.com
A Visual Guide to the 2001 Ford F150 Body Parts
1200×819
carschematics.com
A Visual Guide to the 2001 Ford F150 Body Parts
640×464
veh-markets.com
2001 F 150 4X4 5.4
1000×750
www.bigiron.com
2001 Ford F150 Crew Cab 4x4 Pickup BigIron Auctions
550×478
carschematics.com
Exploring the Components of a 2001 Ford F150 Driveshaft: Illus…
某些结果已被隐藏,因为你可能无法访问这些结果。
显示无法访问的结果
查看更多图片
为你推荐的项目
广告
报告不当内容
请选择下列任一选项。
无关
低俗内容
成人
儿童性侵犯
反馈